🔥本站特色板块 「海角社區」 推荐体验! 本站內容由用戶投稿提供,如有不適或權益問題,請聯絡:[email protected]
All content is user-submitted. If you find anything inappropriate or infringing, please contact: [email protected]
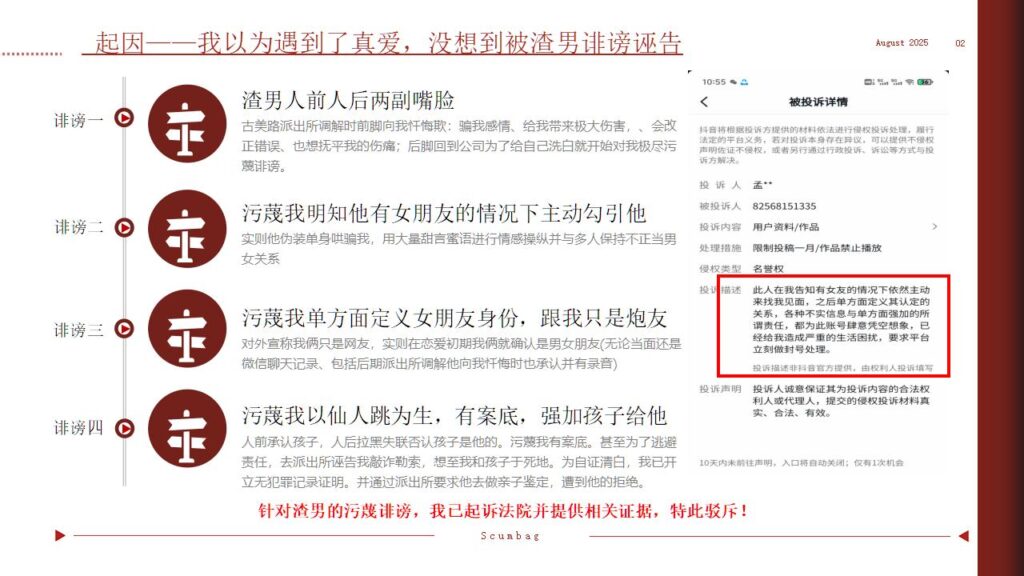
民航圈又爆热议:一份长达49页的PPT,指称金鹏航空飞行学院的孟康涉嫌伪装单身并在婚内与多人有牵连,同时被指对孩子关心不够。

















































原件在此
🔥本站特色板块 「海角社區」 推荐体验! 本站內容由用戶投稿提供,如有不適或權益問題,請聯絡:[email protected]
All content is user-submitted. If you find anything inappropriate or infringing, please contact: [email protected]
民航圈又爆热议:一份长达49页的PPT,指称金鹏航空飞行学院的孟康涉嫌伪装单身并在婚内与多人有牵连,同时被指对孩子关心不够。
原件在此